Straight to the Source Keeping China's Water Safe
Concerns are growing worldwide over water contamination and challenges of tracing river pollution events back to their industrial source. As a result, advanced technologies have been established to help monitor drinking water distribution systems for possible terrorist related events. Dan Kroll, Katy Craig and Chris Korbe look at examples in China.
An explosion at a PetroChina factory in Jilin province in November 2005 resulted in a massive spill of benzene into the Songhua River in northern China. This extensive spill resulted in contamination of the river water and a denial of service to over four million customers in Harbin the capital of China's northeastern Heliongjiang province. As the spill migrated down river it affected various other cities and even became an international problem, when the contaminant plume crossed the border into Russia. This massive spill didn't result in any casualties but it did cause a panic and hording of bottled water and food in several areas.
This spill was quickly reported and protective action was taken to prevent customer exposure to the contaminated water. A scenario can be imagined where an industrial accident is not reported or a deliberate event occurs to cause a similar incident. If the chemical or material involved was highly toxic and no monitoring was being done customers could be exposed. This is a good argument for the benefits of monitoring source waters.
Potential challenges in monitoring source water
There are a number of potential problems with implementing a monitoring system for source water. There is the problem of diurnal as well as seasonal shifts in water quality due to a variety of factors such as aquatic plant respiration and decaying vegetation from autumn leaf falls. Varying amounts of sediments, turbidity and dissolved solids due to precipitation events and spring run-off fluctuations may be problematic. Monitoring equipment is often exposed to extreme conditions of heat and cold and is often located in remote areas so that power supply and communications become an issue. One of the principal problems is what to measure.
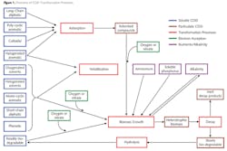
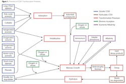
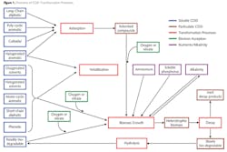
The diverse list of contaminants would make monitoring for individual chemicals or even classes into a futile effort to out-guess the terrorists or to be precognitive in surmising what type of accidents will occur. This suggests that rather than testing for each chemical or class of chemical on an individual basis, some broad-spectrum form of testing should be used to monitor for general changes in water integrity. One of the likely candidates for such monitoring would be bulk monitoring of traditional water quality parameters. The demands of monitoring the drinking water distribution system for possible terrorist related events has lead to the development of such systems.
Technology developments
For the past several years, scientists have been actively engaged in the development and testing of an early warning system for detecting water quality problems in the drinking water distribution system. As the approach for source water described relies upon many of the same algorithms, this paper gives a brief summary of how the system works in the drinking water distribution system.
Rather than attempting to develop individual sensors to detect contaminants or classes of contaminants, an approach by Hach HST has been to use a sensor suite of commonly available off-the-shelf water quality monitors such as pH, electrolytic conductivity, turbidity, chlorine residual and total organic carbon (TOC) linked together in an intelligent network.
The logic behind this is that these are tried and true technologies that have been extensively deployed in the water supply industry for a number of years and have proven to be stable in such situations. One of the difficulties encountered when designing such a device is that the normal fluctuations in these parameters found within the water can be quite pronounced. The secret to success, in a situation such as this, is to have a robust and workable baseline estimator. Extracting the deviation signals in the presence of noise is absolutely necessary for good sensitivity.
In the system as it is designed, signals from five separate orthogonal measurements of water quality (pH, Conductivity, Turbidity, Chlorine Residual, TOC) are processed from a 5-parameter measure into a single scalar trigger signal in an event monitor computer system that contains the algorithms. The signal then goes through the crucial proprietary baseline estimator. A deviation of the signal from the established baseline is then derived before a gain matrix is applied, that weights the various parameters based on experimental data for a wide variety of possible threat agents.
Figure 2. The instruments were deployed in a weir type arrangement.
The magnitude of the deviation signal is then compared to a preset threshold level. If the signal exceeds the threshold, the trigger is activated. The deviation vector that is derived from the trigger algorithm is then used for further classification of the cause of the trigger. Direction of the deviation vector relates to the agent's characteristics and the system has a heuristic ability to learn these patterns of response and store them so that they can be recognised and reported if they recur.
Bulk parameter monitoring in source water
In the distribution system, the basic concept is to actively and continuously monitor a variety of common water quality parameters and look for significant changes that may be indicative of a contamination event. There are a variety of source water parameters that may find application for this sort of system. Various manufacturers in the environmental market have for many years combined a variety of this sort of instrumentation into self contained data collection bundles. These can feed data back to a central location via wireless telemetry or hard wired packages. Furthermore, there are a number of parameters currently available for on-line monitoring. Manufacturers offer the customer a choice of which parameters to monitor and the relative low cost of these instrumentation packages allows monitoring at a variety of sites. The major drawback is the huge amount of data that must be analysed and correlated to determine if a change is significant or the result of natural variation.
Source water
The use of advanced chemometric techniques have been proven to be effective in recognising and classifying events in the complex matrix of the drinking water distribution system. The use of these same algorithms with a different sensor set to monitor source water has also been achieved. A trial program conducted in coordination with the (United States Geological Survey) USGS was conducted to determine if the use of these algorithms for this application is feasible.
The deployed systems were continuous and online and measured Turbidity, pH, Conductivity, Oxidation Reduction Potential (ORP), UV254 (organics) and Total Organic Carbon (UV persulfate oxidation method). Some stations have also been deployed with Ammonium, Dissolved Oxygen and Nitrate. The systems were also equipped with automatic samplers that would kick in when triggered to take a sample for further analysis, as can be seen from fig. 2. Data was collected for a number of months and run through the algorithms to see if events could be recognised and alarm threshold levels set. While the algorithms were successful in detecting and alarming upon major events, there were many more alarms than in the drinking water deployments. Much of this was due to non-homogenous nature of the sample stream, which caused more noise in the sensor package. This resulted in more trivial alarms than are commonly present in drinking water samples due to the increased noise function.
To adjust for this factor a new tuning function was added to the software package to compensate for the noise. Utilizing the new algorithm, the software for the detection system continually adjusts its sensitivity based on the recent noise level in the multiple parameter readings. This adjustment helps to compensate for changes in baseline conditions over time. If the parameter readings become noisier, the system reduces its sensitivity, and increases its sensitivity should readings become less noisy.
This method gives the system the best sensitivity it can have at any given time regardless of conditions. If the system did not automatically adjust its sensitivity, increased noise could generate alarms based on the increased noise in addition to alarms based on water events. With the new tuning function in place, the occurrence of alarms was dramatically reduced while still allowing the system to maintain a level sensitive enough to detect real events with a high degree of confidence.
International deployments: China
The government of China initially gained experience with the use of bulk parameter monitoring and the use of intelligent algorithms when the Hach GuardianBlu system was deployed to protect the water distribution systems supplying the athletes and visitors at the 2008 Beijing Olympic Games. This successful deployment, combined with the grave concern over industrial contamination of source waters in China, lead to a number of deployments of source water monitoring packages using the algorithmic approach.
The goal of this program was to trace river pollution events back to their industrial source. Several systems were installed along the Pu Hua Tang River. This is a small heavily industrialised river that feeds into a larger river that is used for drinking water supply. It was hoped that the fingerprinting and learning capabilities of the system would allow this function and help with enforcement of environmental regulations forbidding the pollution of waterways from industrial sources. The initial monitoring packages contained sensors for pH, Oxidation Reduction Potential (ORP), Dissolved Oxygen (DO), Turbidity, Conductivity, and UVAS Total Organic Carbon combined with Event Monitor Trigger System algorithms. Initial trails with river water spiked with industrial pollution from specific sources appeared promising but still didn't offer the granularity that was wanted.
At this point it was determined that additional sensors should be added to enhance the system in regards to its ability to name the specific source of the pollution. Sensors were added for ammonia nitrogen, nitrate nitrogen, fluoride and oil in water. This sensor suite met with greater success and allowed for distinct sources to be recognized (figure 5).
Figure 5. A sensor suite with more parameters allowed for specific source recognition.
This developed system achieves the goal of proactive source water-monitoring. It provides a system that is continuous and on-line and is capable of responding to a wide variety of contamination events while simultaneously tracking day-to-day water quality parameters of interest. The new variable tuning function allows the system to maintain the desired sensitivity to these events without burdening operators with a continual stream of trivial alarms. This, combined with the original algorithms ability to recognize and recall patterns of anomalies, makes a powerful tool for monitoring source water.
Author's note:Dan Kroll is the chief scientist, Katy Craig is the director and Chris Korbe is the marketing and applications field engineer at Hach Homeland Security Technologies.
More Water & WasteWater International Current Issue Articles
More Water & WasteWater International Archives Issue Articles





