Managing a potable water network of ,500 km (3,400 miles) of mains, PUB, Singapore’s National Water Agency, delivers water to 1.5 million customers. Regular asset renewal and maintenance is one of PUB’s key focus areas to strengthen network resilience by anticipating and responding to leaks and damage with minimal disruption to their operations.
PUB has overseen an ongoing pipeline replacement program since the 1980s, with an objective to reduce the leakage rate and maintain a level of less than six leaks for every 100 km (about 62 miles) per year.
In recent years, PUB has adopted a preemptive leak management approach to proactively replace older or leak-prone pipes under the Pipe Renewal Program. For this project, PUB used pipe condition assessment technology and data analytics to determine the health status of the pipes to prioritize pipe replacement efforts for cast iron (CI) mains, which are generally more prone to leak failure.
Following an open bid process, PUB appointed Echologics® to develop a prioritization plan through a combination of desktop study and field data capture on 80 km (about 50 miles) of the CI network using its proprietary non-intrusive and non-destructive pipe condition assessment tool, ePulse®. To assist with the desktop model, Echologics engaged SUEZ Group, whose Netscan analytics software has been proven to work well with ePulse through prior collaboration efforts in France.
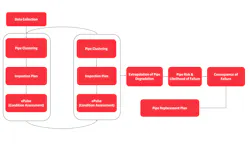
A multi-staged approach combining condition-driven asset management (CDAM) and asset management desktop models (AMDM) was used for this project.
Echologics and SUEZ engineers began the process by collecting physical, operational and environmental data. A series of statistical methodologies were applied to determine the likelihood of failure (LoF) and identify pipe clusters for pipe condition assessment. The selection and assessment of the mains was divided into three phases to increase the likelihood of surveyed pipes that best represent each cluster and the network as a whole. Then, ePulse, which combines acoustic data measured in the field with information about a pipe’s construction to determine its current structural wall thickness was deployed. The technology calculates the percentage of wall thickness loss by comparing the measured thickness to the design thickness of the pipe.
While some assessment approaches rely on excavating and examining a small section of pipe, ePulse takes a different approach, employing acoustics to establish the actual condition of an entire pipe segment. Using existing valves or fire hydrants as contact points, assessments are completed above ground with no impact on the network.
As an added benefit, ePulse is also able to detect and pinpoint existing leaks while conducting field measurements. The position of the leak is then determined based on the time delay of the noise reaching each sensor and the distance between sensor points. This allows the assessment cost to be offset by the savings inherent in leakage reduction.
With the help of Netscan, the ePulse data was pushed out to the remainder of the CI mains, which in turn generated a specific value for each pipe segment to interpret the likelihood and risk of failure.
In order to determine the LoF, SUEZ employed a linear extension of the Yule model. The parametric nature of this model used eight years of historic burst data for rounds of calibration and validation, which was combined with various other parameters before arriving at a LoF forecast.
Concurrently, a consequence of failure (CoF) model was developed with PUB’s water supply network team, to identify CoF criteria and its associated weight. Then, an individual CoF score for each pipe segment was computed and attributed to the model.
Finally, the consequence of failure was converted to a likelihood of failure threshold, used to determine the risk of failure.
PUB was able to use the results to develop a comprehensive pipe replacement program over the next five years. A significant percentage of the original CI network planned for replacement were able to be deferred as the pipes were still in good condition.
The project also revealed five potential Point of Interest (PoI) within the surveyed network, with the use of LeakFinder-ST® correlators. The field engineers made recommendations for a follow-up investigation to be carried out to confirm the leak presence.
A failure risk analysis which combines CDAM and AMDM proves to be an extremely effective tool when it comes to determining asset renewal and replacement needs. The seamless integration of technologies — namely ePulse and Netscan — has empowered PUB to make informed decisions on its underground pipe network, enabling continued provision of a reliable and sustainable water supply to its customers now and in the future. WW
About the Author
Mark Nicol
Mark Nicol is Senior Director of Sales & Operations, International for Mueller Water Products.



